
上海市生态环境局关于印发《上海市生态环境监测技术服务机构(综合监测类)信用评价指标体系及评分细则(2026年版)》的通知
各有关单位:
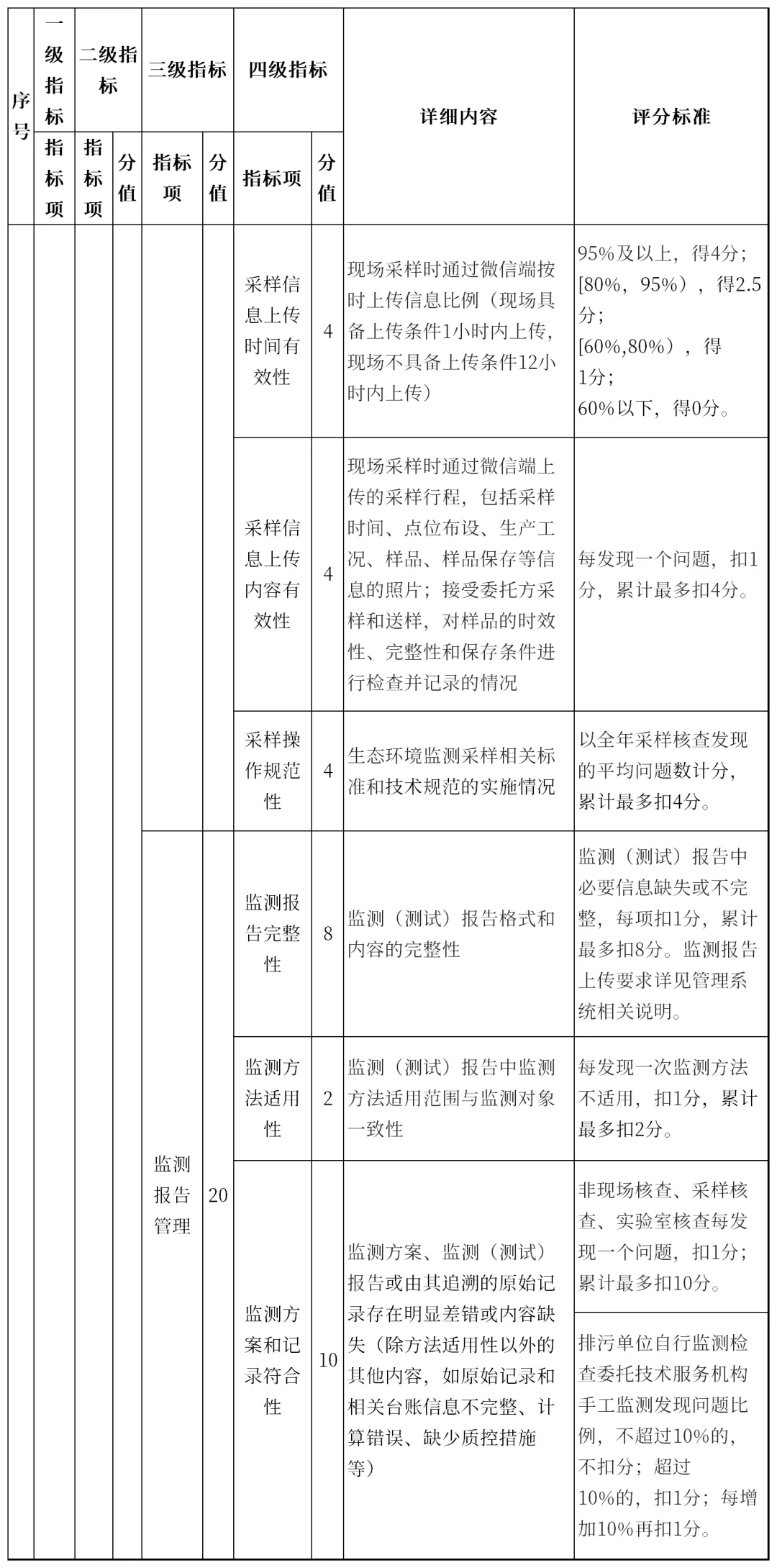
依据《上海市生态环境信用评价管理办法》,结合生态环境监测技术服务机构管理工作实际,我局制定了《上海市生态环境监测技术服务机构(综合监测类)信用评价指标体系及评分细则(2026年版)》,现予以印发,请遵照执行。
上海市生态环境局
2026年3月27日
(此件主动公开)





指标体系说明:
1. “净资产收益率、营业利润率、财务核算规范”按照评价周期上一年度数据认定。
2. “收费信息公示”已完结监测任务中未公示的参数项目,“执行情况”以零分计。
3. “优良记录”统计时段以评价周期所在自然年认定;发明专利的申请和专利权人以机构主体认定。
4. “综合性荣誉”仅限区级及以上政府部门设立和颁发的表彰奖励。
5. “不良记录、监督记录”以评价周期所在自然年公布的相关信息认定。
6. “主管部门”是指生态环境部门和市场监管部门。
7. “评分标准”中的[A,B)表示包含 A,不包含 B。
8. 涉及开展辐射环境监测业务的,辐射管理部门技术、行政检查中发现的问题及整改情况纳入信用评价采信范围。

来源:上海市生态环境局
